COMO MANEJAR NA ATENÇÃO DOMICILIAR?
A abordagem multidisciplinar de pessoas com Esclerose Lateral Amiotrófica tem mudado a história dessa doença, que permanece sem uma terapia curativa disponível. É de fundamental importância que a pessoa receba assistência multiprofissional com base no seu diagnóstico. Alguns aspectos devem ser abordados e repactuados periodicamente entre a pessoa, os familiares e a equipe, incluindo definições sobre os cuidados e as intervenções que a pessoa deseja receber no final da vida.
Para alcançar um melhor resultado clínico e terapêutico, é necessário o diagnóstico precoce, informação do diagnóstico com honestidade e sensibilidade, envolvimento de familiares, pacientes e equipe, além da instituição de um plano terapêutico singular. O apoio psicológico contínuo ao paciente e aos familiares bem como a atuação do serviço social, quando houver necessidade de providenciar equipamentos, interconsultas, apoio socioeconômico e facilitar certos processos de inclusão de benefícios, são determinantes para atenuar o imenso desgaste que esse tipo de patologia gera para as pessoas que a vivenciam de perto. A EMAP (Equipe Multiprofissional de Apoio, ligada ao SAD) muitas vezes tem esses profissionais em seu quadro, específicos para acompanhamento domiciliar.
A diversidade de sintomas da ELA requer tratamento sintomático não medicamentoso e medicamentoso, reabilitação para manter a função motora, apoio nutricional, suporte respiratório, comunicação entre a pessoa, seus familiares e equipe multidisciplinar, cuidados paliativos, além de um adequado conhecimento da Rede de Assistência à Saúde, seus serviços e dispositivos de apoio a pessoas portadoras desse tipo de doença.
Muitas drogas modificadoras da doença têm sido testadas, mas Riluzol é o único medicamento que demonstrou eficácia em aumentar o tempo de sobrevida dos pacientes com ELA. O tratamento com Riluzol deve ser iniciado o mais precocemente possível, na dose de 50 mg a cada 12 horas, administrados 1 hora antes ou 2 horas após a refeição (PICON; GADELHA; BELTRAME, 2010).
Tratamento sintomático
O objetivo do manejo dos sintomas é melhorar a qualidade de vida do paciente, da família e dos cuidadores. A equipe deve estar atenta para o manejo dos sintomas mais comuns nos pacientes diagnosticados com ELA (THE EFNS TASK FORCE ON DIAGNOSIS et al., 2012).
Saiba mais
Protocolo clínico e diretrizes terapêuticas sobre o uso do Riluzol na esclerose lateral amiotrófica - Portaria SAS/MS nº 913, de 19 de novembro de 2002. Clique aqui para acessar (PICON; BELTRAME, 2002).Conheça a seguir o manejo dos sinais e sintomas da Esclerose Lateral Amiotrófica
O tratamento medicamentoso para a dispneia intermitente inclui lorazepam (0,5 a 2,5 mg sublingual) nos casos de dispneia de curta duração e morfina (2,5 mg via oral) nos casos de sintomas de dispneia com mais de 30 minutos de duração.
Nos casos de dispneia crônica, deve-se iniciar o tratamento medicamentoso com morfina na dose 2,5 mg de 4 em 4 horas. Midazolam na dose inicial de 1 a 2 mg/dia, lorazepam sublingual na dose de 0,5 a 2,5 mg ou diazepam podem ser utilizados em associação à morfina para controle de sintomas noturnos e ansiedade.
Acima de 73% dos pacientes com ELA se queixam de dores. A dor musculoesquelética geralmente surge nos estágios finais da doença, secundário à atrofia muscular e alteração do tônus muscular ao redor das articulações. O tratamento inclui fisioterapia motora, orientação para movimentos adaptativos, anti-inflamatórios não hormonais e opioides. Os exercícios fisioterápicos são essenciais, por atuarem nas retrações articulares.
Os sinais e sintomas de insuficiência respiratória devem fazer parte do exame rotineiro e checados a cada visita. São eles:
Sintomas e sinais de insuficiência respiratória em Esclerose Lateral Amiotrófica
Fonte: (THE EFNS TASK FORCE ON DIAGNOSIS et al., 2012).
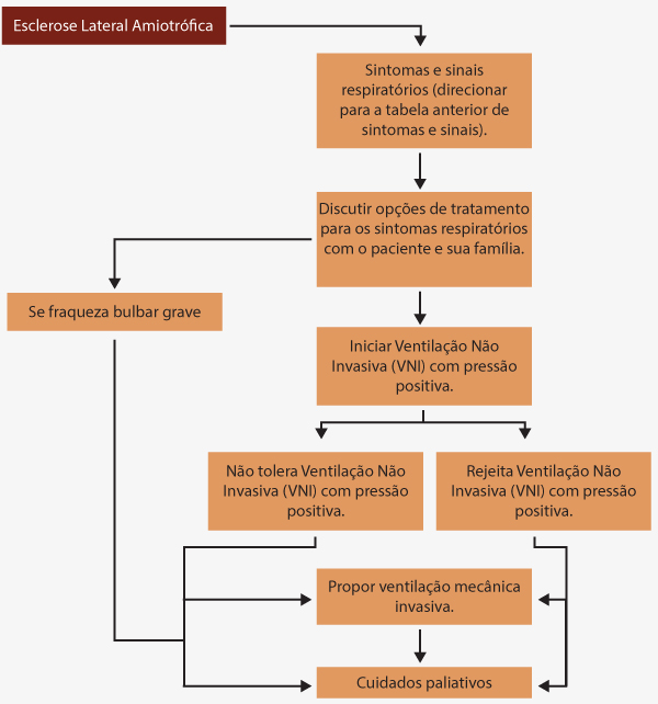
As opções terapêuticas para insuficiência respiratória devem ser prontamente discutidas com os pacientes e seus cuidadores, pois esclarecimentos precoces garantem o direito de o paciente definir as abordagens para o final da vida. Para conhecer a terapêutica adequada aos principais sintomas, veja a figura apresentada a seguir.
Geralmente a ventilação não invasiva (VNI) é, preferencialmente, iniciada antes de um quadro de insuficiência respiratória instalada. Isso nem sempre é possível quando há grande atrofia da musculatura facial.
Fluxograma para o tratamento da disfunção respiratória em ELA, Ventilação Não Invasiva (VNI) com pressão positiva
Fonte: (THE EFNS TASK FORCE ON DIAGNOSIS et al., 2012).
Saiba mais
Para saber mais sobre Oxigenoterapia e Ventilação Mecânica na Atenção Domiciliar, recomendamos que você participe do módulo que trata especificamente deste assunto. Clique aqui para acessar.A produção excessiva de saliva que tende a escorrer pela boca do paciente pode ser tratada com Amitriptilina ou Hioscina. A Amitriptilina pode ser usada na dose de 10 mg 8/8 h e a Hioscina na dose de 10 mg 8/8 h.Aparelhos para sucção da saliva são largamente utilizados, no entanto não há estudos suficientes que comprovem a sua eficácia. Exercícios fonoaudiológicos para fortalecimento da musculatura facial podem auxiliar o seu tratamento.
O acúmulo de secreção brônquica resulta da ingesta reduzida de água e da pressão de tosse que está diminuída em paciente com ELA. O uso de mucolíticos pode ser beneficial para os pacientes. A N-acetilcisteína pode ser usada na dose de 200-400 mg 8/8h. Nebulização com solução salina e broncodilatador anticolinérgico como o Brometo de Ipratrópio, 20 a 30 gotas, pode ser utilizada. Os beta bloqueadores são uma outra opção medicamentosa, como o propranolol e metropolol. Os cuidadores devem ser ensinados a realizar manobras manuais para assistir os movimentos expiratórios e a tosse, ajudando na eliminação de secreção brônquica.
Riso e choro patológico ocorrem em 50% dos pacientes com ELA. O paciente e os cuidadores devem ser informados que a labilidade emocional não representa um transtorno do humor, mas resulta do efeito da destruição neuronal no cérebro. Labilidade emocional pode ser tratada com antidepressivos tricíclicos e inibidores seletivos da receptação da serotonina. Amitriptilina pode ser usada na dose de 10–150 mg/dia.
Fisioterapia regular tem sido o principal tratamento para espasticidade, demonstrando benefício para controle do sintoma. Algumas outras intervenções como hidroterapia, termoterapia e ultrassom têm sido tentadas, apesar de não existirem estudos demonstrando sua eficácia. Drogas anti-espasticidade como o Baclofen têm sido utilizadas, nas doses de 10 a 80 mg/dia. Terapia ocupacional é fundamental na orientação para movimentos adaptativos, indicação de órteses e próteses para apoio à realização das atividades de vida diária.
Depressão e ansiedade ocorrem com frequência em paciente com ELA e seus cuidadores, mais frequentemente à época do diagnóstico e fase terminal. Depressão clinicamente diagnosticada deve ser tratada durante todos os estágios da doença. Os IRSS são as drogas mais frequentemente usadas, no entanto os antidepressivos tricíclicos como a Amitriptilina tem sua vantagem por também ser utilizada no controle de outros sintomas, como labilidade emocional, salivação excessiva e distúrbios do sono. A dose de Amitriptilina a ser utilizada é de 10-150 mg/dia. Aconselhamento psicológico e psicoterápico deve ser garantido e associado à terapia medicamentosa. Devido equivalência entre o estado emocional do cuidador e da pessoa com ELA, esse é mais um fator que corrobora com necessidade para se estar atento ao estado mental do cuidador. Apoio psicossocial é essencial para que pessoas com ELA possam ressignificar a sua experiência de adoecimento.
Sintomas de fadiga e insônia podem ser secundários à diversas causas, incluindo depressão, dor. Podem surgir meses a anos antes da falência respiratória terminal, impactando negativamente na qualidade de vida dos pacientes. A insônia na ELA pode ser tratada com Amitriptilina ou hipnóticos como o Zolpidem. No caso dos sintomas serem resultantes da hipoventilação crônica noturna, a Ventilação Não Invasiva (VNI) deve ser considerada. A sua efetividade é garantida quando utilizada por pelo menos 4 h, preferencialmente à noite. A sua indicação deve ser definida a partir de uma decisão compartilhada com o paciente e seus cuidadores. No caso do paciente não aceitar realizar VNI, o uso de benzodiazepínicos e morfina deve ser considerado para reduzir a dispneia e garantir conforto para o paciente na sua morte.
Pacientes diagnosticados com ELA podem apresentar câimbras, geralmente mais frequentemente à noite. As câimbras podem ser tratadas com fisioterapia, exercícios físicos e hidroterapia. São alternativas medicamentosas o Sulfato de Quinino 100 mg 12/12 h. Carbamazepina e Fenitoína podem ser considerados, mas não há estudos controlados em pacientes com ELA.
Checar o estado nutricional regularmente é mandatório para pessoas com ELA. Disfagia é uma das causas da perda de peso. Para seu controle é necessário, inicialmente, um ajuste na consistência da alimentação do paciente. Exercícios de fonoaudiologia podem ajudar na manutenção da deglutição e prevenção de broncoaspiração. Quando a alimentação por via oral torna-se inviável por causa dos engasgos, a gastrostomia deverá ser realizada.
A disartria pode levar à completa perda de comunicação verbal. Exercícios de fonoaudiologia podem ajudar quando a progressão é lenta. Exercícios de fisioterapia para músculos intercostais e o diagragma devem ser realizados para melhor controle da fala e respiração.
Complicações respiratórias são a principal causa de morte em paciente com ELA e resultam primariamente da falência diafragmática associada à broncoaspiração e infecção.
Para profissionais enfermeiros
Principais intervenções de enfermagem
A seguir, é apresentado um conjunto de intervenções de enfermagem possíveis (NANDA INTERNATIONAL, 2013; DOENGES, MOORHOUSE, MURR, 2009; CARPENITO-MOYET, 2005; JOHNSON, MAAS, MOORHEAD, 2004):
-
Reduzir o barulho ambiental para facilitar a comunicação com o paciente;
-
Oferecer alternativas para a comunicação escrita ou através de gráficos pré-definidos;
-
Observar sinais de frustração e isolamento;
-
Posicionar o paciente sentado ou o mais elevado possível para facilitar a tosse;
-
Manter hidratação adequada para evitar ou reduzir a viscosidade da secreção nas vias aéreas;
-
Atentar-se para a fadiga respiratória;
-
Aspirar a secreção naso-faríngea quando houver sinais de incapacidade de expectoração ou fadiga respiratória;
-
Permitir repouso após a tosse e antes da alimentação;
-
Aumentar a umidade do ar inspirado.
